
时间:2026-02-26浏览次数:307
肠道红外损伤是一种常见的疾病,常见于手术、创伤和心血管疾病等情况下。这种疾病会导致肠道组织缺氧、缺血,从而引起组织损伤和炎症反应。治疗肠道红外损伤一直是医学界的难题。近年来,微流控肠道类器官芯片技术的出现为治疗肠道红外损伤提供了新的思路和方法。
肠道红外(IR)损伤是由血管闭塞性疾病引起的,可导致缺氧相关的肠道屏障障碍和菌群易位,进而造成多器官功能障碍。目前关于IR损伤的治疗靶点研究主要依赖于二维培养和动物模型,然而这些方法存在研究平台不足的问题。为此,研究者设计了一种新的平台——嵌入人工微血管的仿生肠道类器官芯片。通过在血管内控制氧气含量,仿真缺氧再氧合过程,使得该芯片具备与真实肠道组织相似的特性。此研究的结果表明,使用仿生肠道类器官芯片可以更好地模拟肠道IR损伤的复杂机制,并为寻找治疗靶点提供了新的方法。通过这种方法,我们可以更好地了解肠道IR损伤的发生机制,并为开发新的治疗方法提供指导。
实验思路:

实验结果:
1. 基于 pH 值敏感 ZIF- 8/SA 交联的血管结构模拟中空纤维
本研究采用挤压同轴微流控技术制备血管状中空纤维。首先合成了尺寸为~120 nm的立方体ZIF-8纳米颗粒。稳定性实验证实ZIF-8在pH = 1时能迅速酸解。将ZIF-8/SA溶液调整为pH = 1后,ZIF-8晶体结构被破坏,Zn2+与海藻酸钠(SA)发生交联。同时,所得支架在pH = 1时快速凝胶化,形成典型的多孔结构。此外,通过调节ZIF-8和SA的浓度,可以优化材料的机械强度。同轴微流控设备可通过调节喷嘴尺寸和流量制备具有可调参数的血管状中空纤维。经冷冻干燥后,中空纤维可以连续制造并编织成不同形状(图1、2)。

图1

图2
2. 通过负载 人脐静脉内皮细胞(HUVEC)制作活体人工微血管
研究人员评估了微血管中空纤维的渗透性、弹性和耐压性等特点。实验使用染料注入纤维并密封纤维,以比较不同分子量染料的渗透速度。结果表明,染料可以穿透纤维壁,并且壁厚增加会延缓染料的释放。同时,拉伸试验显示中空纤维具有弹性,在拉伸率和承受压力方面表现出良好性能。研究还构建了中空纤维的生物界面,并观察到表面涂覆Matrigel有利于HUVEC粘附和扩散。进一步在缺氧复氧(HR)环境下研究发现,人工微血管对HR产生响应,表现出氧化应激和炎症反应(图3、4)。

图3

图4
3. 用于快速氧动力学的微流控肠道类器官芯片
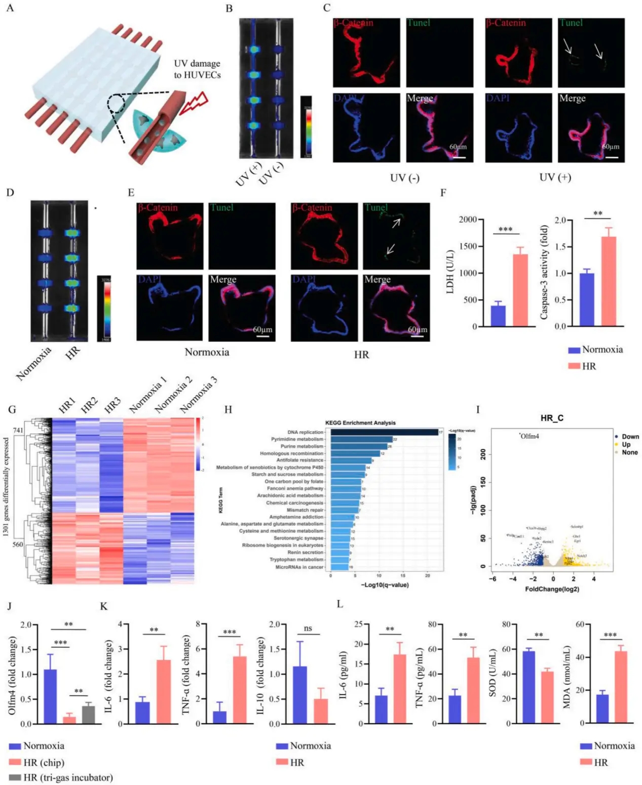
研究发现,肠道IR损伤可导致小鼠死亡和肠黏膜损伤,表现为上皮细胞脱离、氧化应激和细胞凋亡。分子研究显示,TdT介导的dUTP缺口末端标记(TUNEL)染色的凋亡信号出现在肠绒毛的顶端部分,并且细胞间紧密连接也因IR损伤而被破坏。此外,用CD31标记的毛细血管显示出明显的TNF-ɑ促炎症信号。
研究利用肠道干细胞衍生的类器官,并制作嵌入类器官和人工微血管的芯片,在体外重建血管滋养的肠道系统。实验结果显示,通过不同的培养基灌注,可以模拟肠道缺氧再氧化损伤。模拟结果显示,在芯片系统中,氧气扩散发生在液-液界面,更接近体内氧运输的方式,与三气培养箱相比,使用微流控芯片的HR循环时间更短(图5)。

图5
4. 肠道类器官的生物反应性和遗传特征
研究发现,人造血管壁因紫外线(UV)照射而受损,这会引发活性氧(ROS)产生,并激活肠类器官的凋亡信号。此外,血流诱导的HR也会促进肠道类器官的凋亡。RNA测序分析显示,在经常氧或HR处理的肠道类器官中存在差异表达基因,涉及到ATP代谢合成过程以及细胞色素P450等功能的损害。促炎细胞因子的转录水平和蛋白表达也升高,表明肠道类器官可能在HR处理时呈现炎症状态。这些发现强调了在体外模型中模拟适当的氧动力学以研究氧相关疾病的重要性(图6)。

图6
5. OLFM4在肠道IR损伤中的生物学功能
研究人员构建了特异性慢病毒来研究OLFM4与HR后肠道类器官芯片炎症反应的关系。研究发现干扰OLFM4的表达会增加促炎细胞因子的转录,而OLFM4过表达则对其有抑制作用。为了验证这一发现,研究人员使用经典的三气培养箱在芯片外对转染后的肠道类器官进行了处理,效果与芯片上的相同。此外,研究人员还利用脂质体装载OLFM4重组蛋白在FHC中进行细胞内递送,发现OLFM4通过抑制NF-kappa B信号传导来保护HR损伤。随着再灌注时间的延长,肠道损伤程度和病理评分增加,促炎细胞因子的转录(如IL-1β)和分泌(如TNF- β)也逐渐升高,但Olfm4的转录和表达先升高后下降。最后,研究者发现OLFM4过表达能够减轻肠道IR损伤的程度,并降低促炎细胞因子的产生。这些结果表明OLFM4是治疗肠道IR损伤的有效药物靶点(图7、8)。

图7

图8
使用了嵌入人工微血管的微流控肠道类器官芯片的制备过程,并探讨了其在肠道外疾病中的应用。研究结果表明通过模拟肠道缺血再灌注损伤的氧动力学,可以发现一些潜在的治疗靶点,这些靶点可能有助于治疗肠道缺血再灌注损伤。此外,研究还发现,ZIF-8的离子屏障可以在微流控肠道器官芯片中模拟肠道缺血再灌注损伤的氧动力学。这些发现为治疗肠道缺血再灌注损伤提供了新的思路和方法。未来,这些研究成果可能有助于开发新的治疗方法和药物,为肠道缺血再灌注损伤的患者带来更好的治疗效果。
参考文献
Huang J, Xu Z, Jiao J, Li Z, Li S, Liu Y, Li Z, Qu G, Wu J, Zhao Y, Chen K, Li J, Pan Y, Wu X, Ren J. Microfluidic intestinal organoid-on-a-chip uncovers therapeutic targets by recapitulating oxygen dynamics of intestinal IR injury. Bioact Mater. 2023 Jul 21;30:1-14. doi: 10.1016/j.bioactmat.2023.07.001. PMID: 37534235; PMCID: PMC10391666.
下一篇:血脑屏障脑类器官芯片
