
时间:2026-01-15浏览次数:347
人肺类器官(human lung organoid, hLOs)拥有类似支气管和肺泡的结构,与人肺部组织结构功能相似,培养过程复杂。研究人员利用小分子化合物和细胞因子诱导干细胞生成了内胚层,再让内胚层形成三维组织,得到了类似胚胎中早期肺的组织,进一步使其发育成为肺部组织。
人肺类器官培养方案有很多种,接下来,我们根据Han和Alyssa J Miller等文章总结了人类多能干细胞(hPSC)形成人肺类器官和芽尖祖细胞类器官的大致过程。
最常见的体外模型是肺类器官,即:由干细胞在体外进行 3D 培养,形成包含多种组织特异的细胞类型、可以自组装并部分模拟原生器官的结构和功能的「微器官」。
肺的类器官培养需要在体外模拟胚胎发育的过程。肺上皮来源于内胚层,通过一系列复杂的内胚层 - 中胚层介导的信号通路调控,经历内胚层诱导、前-后和背-腹模式化、肺发育、肺出芽、分支形态发生,最终生成树枝状传导气道网络(支气管、细支气管)和气体交换单元(肺泡)。
通过调整培养基的生长因子种类和含量,也可以在 22 天左右形成具有高度增殖能力的芽尖祖细胞类器官(bud tip progenitor organoid),这个结构具有体外多系分化潜能和体内移植潜能,因此芽尖祖细胞类器官是探索上皮命运决定的理想选择。而人肺类器官(human lung organoid, hLOs)的培养需要大约 50-85 天,适用于模拟人肺发育过程中的上皮-间充质转换。

hPSCs来源的芽尖祖细胞类器官或hLOs培养方案
1、将冻存的 Matrigel 在 4°C 下过夜解冻,在 6 孔板的每孔滴加 1ml 冷的 Matrigel,旋动 6 孔板使 Matrigel 溶液分布均匀。随后转移至 37℃ 条件下孵育 10min 使其凝固,使用前需室温静置 1h。
2、将 hPSCs 接种在包被 Matrigel 的 6 孔板中,每孔加入 3ml mTeSR1,放置在 37℃,5%CO2 的培养箱中,培养至细胞汇合度约为 75-85%、且大部分无分化的状态时,吸出培养基。
3、向 hPSCs 中加入1ml Dispase(1mg/ml),并将培养皿放置在 37℃ 条件下进行解离约 5-10min,直到所有的细胞都以小细胞块或单细胞的形式漂浮。
4、向每个孔中加入 5ml 的 DMEM-F12,以充分稀释 Dispase。
5、将所有细胞转移至离心管中,室温下 300g 离心 3min,收集沉淀细胞。加入 DMEM-F12 培养基,以 1:6 的比例接种在 Matrigel 包被的 24 孔培养板中,向每个孔中加入 0.5ml 预热的 mTeSR1 进行培养,至细胞汇合度达到 45-75%。
6、将 24 孔板内的 mTeSR1 每天按照上表中第 1-4 天内胚层分化培养基组分进行换液,并将平板放回 37℃,5%CO2 的培养箱中。
7、吸出第 4 天内胚层分化培养基,替换为每孔 0.5ml 预热的前肠内胚层分化培养基,并将平板放回 37℃,5%CO2 的培养箱中。在第 5-9 天,每天更换培养基。培养至第 8-9天 左右会形成分离的、漂浮的球状体。
- 漂浮前肠球体的收集通常在配有体式显微镜的层流罩或半无菌罩中进行,整个过程中需确保无菌技术和无菌环境。
8、将含有前肠球体的 24 孔培养板置于显微镜下。在不破坏单层细胞的情况下,用移液器吸头轻轻移出自由漂浮的球体,并将其转移到 1.5ml 的离心管中。让球状体在离心管底部沉降 5-10 min,必要情况下可以用微量离心机低速离心 10s。
9、将吸出的球体接种于 200μl 含蛋白浓度 8.0mg/ml 的 Matrigel 胶中,轻轻吹打混匀,迅速操作并防止气泡产生。
10、在 24 孔板的每个培养孔中心接种 25μl 混合液,放入 37℃ 培养箱中静置 10min。待 Matrigel 凝固后,加入 0.5ml hLOs 培养基或芽尖祖细胞类器官培养基进行培养。
A、培养hLOs
11A、向各孔中加入 0.5ml hLOs 培养基,确保完全覆盖 Matrigel 液滴。每 3-5 天换液一次。
12A、如果类器官出现腔中积攒了细胞碎片,或下沉到 Matrigel 的底部,则用移液管轻轻刮培养孔底部,以解离含有类器官的 Matrigel。
13A、用移液器将 Matrigel 液滴和周围的培养基一同吸出,并放置于显微镜下,轻轻去除旧的 Matrigel,小心不要切到组织。随后将新的类器官转移至 1.5ml 离心管中,吸去所有培养基。
14A、向离心管中添加 200μl 新鲜的 Matrigel,混合均匀后在 24 孔板的每个培养孔中心接种 50μl 混合液,目的是在每个孔内植入 1-3 个类器官。待 Matrigel 在 37℃ 培养箱中静置 10min 凝固后,加入 0.5ml hLOs 培养基进行培养。
15A、每 2-3 周重复步骤 12A-14A 。一旦前肠球体被置于 Matrigel 中,大约需要 50 天可以形成具有基底细胞、粘液分泌细胞、纤毛细胞,以及肺间充质细胞类型和原始肺泡细胞类型包围的假复层上皮结构。随着时间的推移,培养 60-85 天的类器官状态最佳。
B、生成芽尖祖细胞
11B、向各孔中加入 0.5ml 人芽尖祖细胞类器官培养基,确保完全覆盖 Matrigel 液滴。每 3-5 天换液一次。
12B、如果类器官出现腔中积攒了细胞碎片,或下沉到 Matrigel 的底部,则用移液管轻轻刮培养孔底部,以解离含有类器官的 Matrigel。
13B、用移液器将 Matrigel 液滴和周围的培养基一同吸出,并放置于显微镜下,轻轻去除旧的 Matrigel,小心不要切到组织。
14B、随后将新的类器官转移至 1.5ml 离心管中,高速(约 6000g)离心 3-5s,或低速(约 300g)离心 3min。离心后,上皮碎片将沉降到底部,Matrigel 继续悬浮在培养基中,细胞团沉积在离心管底部。
15B、在显微镜下用移液器取出培养基和 Matrigel,向沉淀的细胞团内添加 200μl 新鲜的 Matrigel,混合均匀后在 24 孔板的每个培养孔中心接种 25μl 混合液。待 Matrigel 在 37℃ 培养箱中静置 10min 凝固后,加入 0.5ml 人芽尖祖细胞类器官培养基进行培养。
16B、每 2-3天 按照步骤 12B-15B 进行传代。
17B、在芽尖祖细胞培养约 2 周后,会形成一个几乎均质的芽尖祖细胞群体。向各孔中加入 0.5ml 人芽尖祖细胞类器官培养基,确保完全覆盖 Matrigel 液滴。每 3-5 天换液一次。
18B、如果类器官出现腔中积攒了细胞碎片,或下沉到 Matrigel 的底部,则用移液管轻轻刮培养孔底部,以解离含有类器官的 Matrigel。
19B、用移液器将 Matrigel 液滴和周围的培养基一同吸出,并放置于显微镜下,轻轻去除旧的 Matrigel,小心不要切到组织。随后将新的类器官转移至 1.5ml 离心管中,吸去所有培养基。
20B、向离心管中添加 200μl 新鲜的 Matrigel,混合均匀后在 24 孔板的每个培养孔中心接种 50μl 混合液。待 Matrigel 在 37℃ 培养箱中静置 10min 凝固后,加入 0.5ml 人芽尖祖细胞类器官培养基进行培养。
- 由于含有芽尖祖细胞,在类器官周围的芽尖内部会出现 SOX2+ 气道状结构,可以分化为粘液分泌细胞。粘液和细胞碎片通常会聚集在类器官的腔中,因此需要在显微镜下将这些光学致密、颗粒状的杂质去除。
21B、将 Matrigel 转移至预热的 DMEM-F12 培养皿中,用无菌手术刀将类器官切成两半。取 1ml 注射器吸满 DMEM-F12,轻轻推出培养基,冲洗类器官中的粘液等杂质。


hLOs 和芽尖祖细胞类器官的生长模式
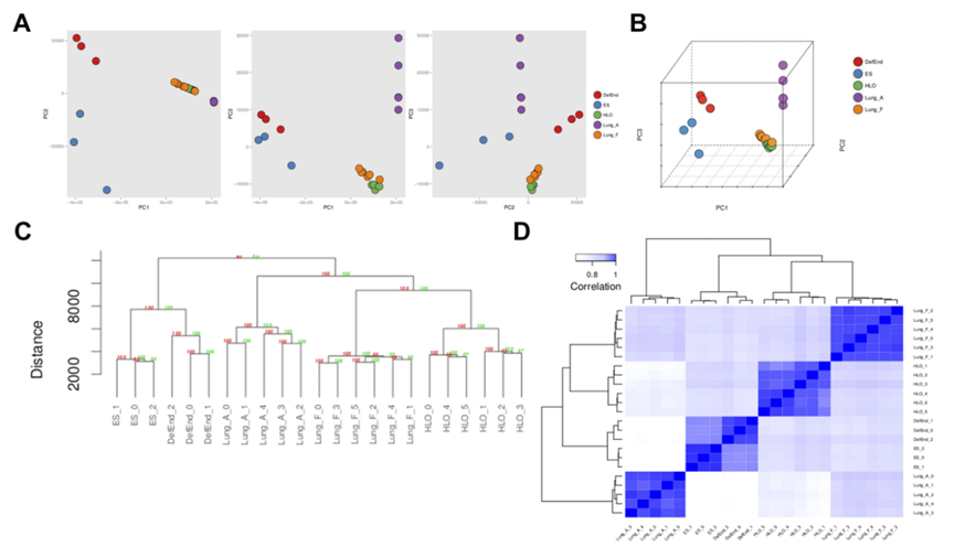
hLOs 主要由肺的上皮和间叶部分组成,其结构特征与天然肺相似。利用RNA测序,Dye, B. R.et al.【3】发现 hLOs 与人类胚胎肺在全球转录谱上非常相似,这表明 hLOs 是研究人类肺发育、成熟和疾病的一个极好的模型。

hLOs和人胚胎肺的相关性很高
参考文献
【1】VAN DER VAART, Jelte, et al. Advancing lung organoids for COVID-19 research. Disease Models & Mechanisms, 2021, 14.6: dmm049060.
【2】MILLER, Alyssa J., et al. Generation of lung organoids from human pluripotent stem cells in vitro. Nature protocols, 2019, 14.2: 518-540.
【3】DYE, Briana R., et al. In vitro generation of human pluripotent stem cell derived lung organoids. elife, 2015, 4: e05098.
