【五分钟讲实验】跟着Nature文献学模型设计:靶向递送NMDA受体拮抗剂至GLP-1受体神经元“一种治疗肥胖的新型双峰疗法”!
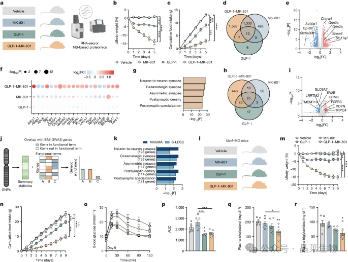
时间:2025-10-24 阅读:572 ① NMDA受体的重要性:NMDA受体是谷氨酸激活的阳离子通道,参与大脑中的突触可塑性和神经传递。全基因组关联研究(GWAS)表明,谷氨酸能信号和NMDA受体介导的可塑性与体重调节和肥胖相关。 ② NMDA受体拮抗剂的潜力与局限:NMDA受体拮抗剂(如MK-801)在临床用于治疗阿尔茨海默病和抑郁症,并通过神经可塑性机制发挥作用。在啮齿动物中,全身给予NMDA受体拮抗剂可导致厌食和体重减轻,但伴有不良反应(如热疗和过度运动),限制其临床应用。 ③ GLP-1受体激动剂的作用:GLP-1受体激动剂(如索马鲁肽)是有效的减肥药物,但可能达到疗效平台。 研究假设:通过将MK-801与GLP-1类似物偶联,实现GLP-1受体介导的靶向递送,在特定脑区(如下丘脑和脑干)释放MK-801,从而增强减肥效果并避免不良反应。 2. 方法:GLP-1-MK-801的开发与表征 ① 分子设计:使用可裂解的二硫键连接子将MK-801与GLP-1类似物偶联,形成GLP-1-MK-801。该设计在细胞内谷胱甘肽作用下释放活性MK-801,确保仅在GLP-1受体阳性神经元中发挥NMDA受体拮抗作用。 ② 体外验证: 稳定性:GLP-1-MK-801在血浆中稳定,但在高谷胱甘肽条件下降解。 受体信号传导:GLP-1-MK-801保留GLP-1受体的激动活性,与亲本GLP-1类似物相当。 电生理学:在弓状核切片中,GLP-1-MK-801抑制NMDA诱导的电流,证实靶向拮抗作用。 ③ 药代动力学: GLP-1-MK-801的半衰期(9.1小时)长于亲本GLP-1,但与无活性对照偶联物相似,表明减肥效果源于药理学协同而非药代动力学改变。 3. GLP-1-MK-801的代谢益处与安全性 ① 减肥效果: 在DIO小鼠中,GLP-1-MK-801引起协同体重减轻(23.2%载体校正),优于GLP-1或MK-801单药。减少脂肪量(45%),保留瘦体重。 在Sprague-Dawley大鼠和Mc4r-KO小鼠中同样有效,表明不依赖MC4R通路。 与索马鲁肽相比,GLP-1-MK-801在脑室内输注后减肥效果更持久。 ② 代谢改善: 血糖控制:改善葡萄糖耐量和胰岛素敏感性,作用类似于GLP-1单药,但联合治疗更显著。 血脂调节:降低血浆甘油三酯和胆固醇水平。 能量平衡:GLP-1-MK-801维持能量消耗,抵消卡路里限制导致的代谢下降,并增强脂质氧化(降低RER)。 ③ 安全性: 避免MK-801的不良反应:无热疗、过度运动或行为异常。 无肝毒性或心血管影响。 条件性味觉厌恶实验表明,GLP-1-MK-801不引起恶心或异食癖。 ④ 神经元机制: 转录组学和蛋白质组学:下丘脑中谷氨酸能信号和突触可塑性相关基因(如Grin2a、Grin2b)上调,与人类肥胖GWAS基因重叠。 脑活动分析:cFOS成像显示GLP-1-MK-801激活下丘脑、脑干和中脑边缘奖励系统(如伏隔核),与索马鲁肽相比有独特活动模式。 创新点:GLP-1-MK-801是首个使用肽靶向递送离子受体拮抗剂(NMDA受体)的单分子化合物,实现了细胞特异性调节。 机制解释:通过GLP-1受体介导的靶向,在下丘脑GLP-1受体阳性神经元中释放MK-801,引起神经可塑性变化,从而调节能量平衡和饮食行为,同时避免脑干中NMDA受体拮抗导致的食欲增加。 治疗潜力:GLP-1-MK-801在多种肥胖模型(包括MC4R缺陷)中有效,适用于多基因和单基因肥胖。与现有GLP-1药物(如索马鲁肽)相比,减肥效果更优,且联合治疗可突破平台期。 未来方向:扩展肽靶向策略至其他离子通道,用于代谢疾病乃至神经精神疾病治疗。 总体评价 这篇文章展示了如何通过合理药物设计解决临床挑战:利用双峰分子实现靶向递送,增强疗效并减少副作用。动物实验设计严谨,涵盖多模型、多指标,全面验证了代谢益处、安全性和机制。该研究为开发下一代减肥疗法提供了新范式,强调多模式药理学和神经可塑性的重要性。未来工作应聚焦临床转化,进一步探索GLP-1-MK-801在人类中的药代动力学和长期安全性。 [参考文献] GLP-1-directed NMDA receptor antagonism for obesity treatment。Jonas Petersen, Mette Q. Ludwig, Vaida Juozaityte, Pablo Ranea-Robles, Charlotte Svendsen, Eunsang Hwang, Amalie W. Kristensen, Nicole Fadahunsi, Jens Lund, Alberte W. Breum, Cecilie V. Mathiesen, Luisa Sachs, Roger Moreno-Justicia, Rebecca Rohlfs, James C. Ford, Jonathan D. Douros, Brian Finan, Bryan Portillo, Kyle Grose, Jacob E. Petersen, Mette Trauelsen, Annette Feuchtinger, Richard D. DiMarchi, Thue W. Schwartz, …Christoffer Clemmensen Show authors.Nature volume 629, pages1133–1141 (2024) 关于晶莱 
GLP-1 定向 NMDA 受体拮抗作用治疗肥胖症


1. 问题背景:



















